网站首页
关于我们
服务介绍
新闻资讯
政策法规
客户服务
诚聘英才
联系我们
服务项目
服务流程
项目公示
您的位置:
首页
> 服务介绍 >
项目公示
项目公示
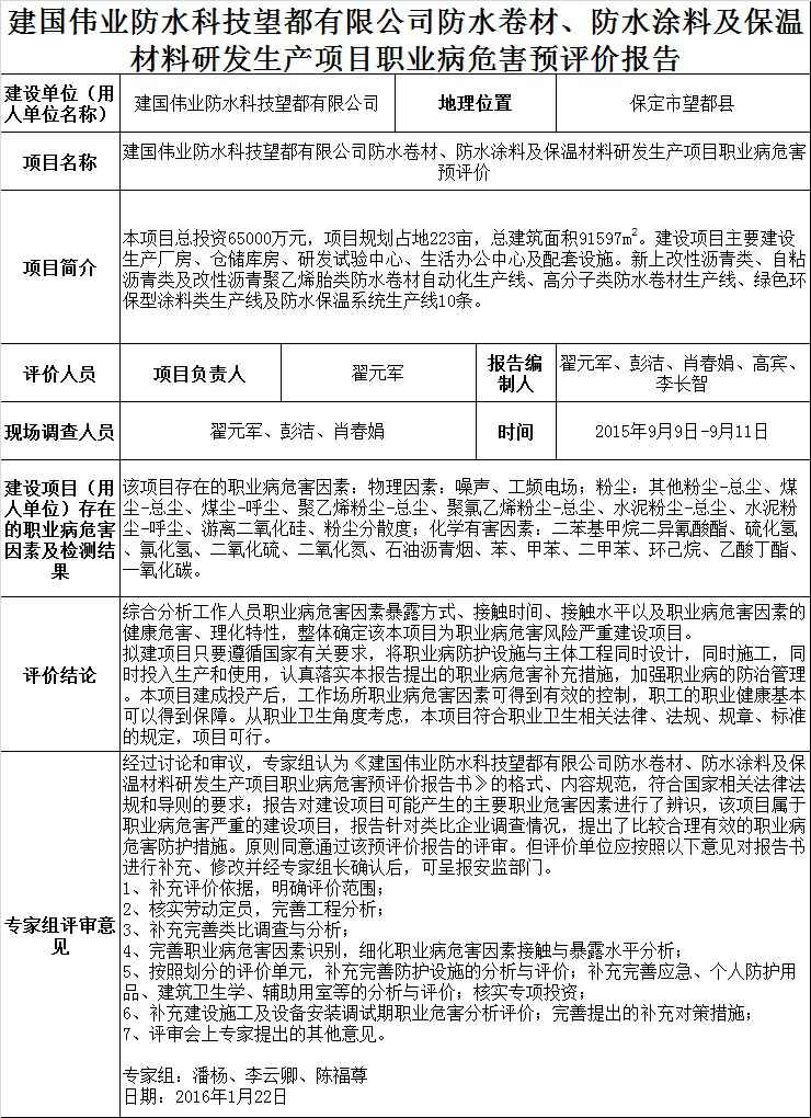
建国伟业防水科技望都有限公司防水卷材、防水涂料及保温材料研发生产项目职业病危害预评价
添加时间:2017-12-12 16:40:24 浏览次数:17
关于我们
公司简介
公司资质
企业文化
组织机构
从业承诺书
实验室
服务介绍
服务项目
服务流程
项目公示
新闻资讯
公司新闻
行业动态
恒峰g22官方网站-恒峰(中国)
Copyright © 恒峰g22官方网站-恒峰(中国) All Rights Reserved
返回顶部